
不是南风说,鞠婧祎最近有点太水逆了吧?从年底开始,麻烦事一桩接一桩的,到现在也没能喘口气缓过来。
先是和老东家丝芭传媒彻底撕破脸,双方把合约纠纷直接摆上台面公开掰扯,你发声明我晒账单,来回几个回合,搞得娱乐圈满城风雨。

还没等这事儿妥善解决,又有“热心”狗仔适时出来添乱,爆料说得有鼻子有眼,称黄明昊未成年时就通过北京的夜店人脉结识了鞠婧祎,还在横店为她操办过生日宴。

虽然两边都光速辟了谣,一个甩“假!!!”字硬刚,一个直接定性“恶意造谣”,但还是成功搅动一池浑水,热搜词条挂了大半天。


本以为能靠新剧翻个盘吧,结果在瓜主和网友口中“即将于1月播出”了好一阵的S+大剧《月鳞绮纪》,也突然传出要延至3月的消息,甚至3月都不一定播得了。

从未见过如此具象的“屋漏偏逢连夜雨”,离了个大谱!
关注影视行业的都知道,一部待播剧开始收集二创白名单,基本就等于官宣开播进入了倒计时。

《月鳞绮纪》的四位主演鞠婧祎、曾舜晞、陈都灵、田嘉瑞,上个月就齐齐启动了这个步骤,这个月也明显都预留出了宣传档期,粉丝们早就搬好小板凳蹲守着了,结果平地一声雷,传来了延期的消息。

网上舆论直接炸开了锅,大伙儿七嘴八舌的,开始各种猜测。
有人说曾舜晞的配音还没完成;

有人曝剧集还没开始二审;

还有人分析是优酷在排播上耍了“小心机”,赵丽颖主演的《小城大事》官宣了1月10日央视+腾讯视频双平台开播,同期正面刚风险太高,再加上春节档电影扎堆抢流量,剧集很容易被分流,避开这个时段也算是常规操作。

但说一千道一万,把矛头对准鞠婧祎的最多,她和丝芭的纠纷正处在风口浪尖,不少网友觉得,丝芭都实名举报了,平台怕踩雷、想避险也合理,之前又不是没有过类似纠纷导致剧集延播好几年的先例。
甚至由此衍生出一些更无厘头的猜测,什么“软封杀”啊,什么“风险艺人”啊,什么“已经被带走调查了”啊,怎么脑洞大开怎么来。

回想鞠婧祎和丝芭的解约传闻刚在网上沸沸扬扬传开时,就有不少人替她捏了把汗,丝芭前成员黄婷婷、冯薪朵等解约时,要么被判赔数百万,要么被限高,没一个能轻松脱身,大家都清楚,从这家公司全身而退,大概率要经历一番拉扯。
但没想到,这场纠纷会闹到如此极致,双方各执一词、互掷证据,矛盾不断升级。
从2024年6月,鞠婧祎方以合约原定6月18日到期且丝芭存在多项违约为由,于6月15日发送《解约函》宣布解除合约。

而丝芭则拿出2018年签署的补充协议,主张合约延长至2033年8月,双方就合约期限问题首次公开对立。

到2024年11月,丝芭起诉《新视线》《精品购物指南》等与鞠婧祎合作的第三方,主张自身享有独家经纪权,要求下架相关物料并索赔30万元。

鞠婧祎方随即反诉,指控丝芭伪造补充协议,同时申请笔迹鉴定,双方各自提交证据相互对峙,原定于2025年3月的庭审被取消,案件悬而未决。

再到2025年12月,鞠婧祎方通过律师声明,拿出法院两次委托的鉴定结果,均显示“无法判断补充协议签名为本人所写”,指控丝芭伪造文件、骚扰合作方。

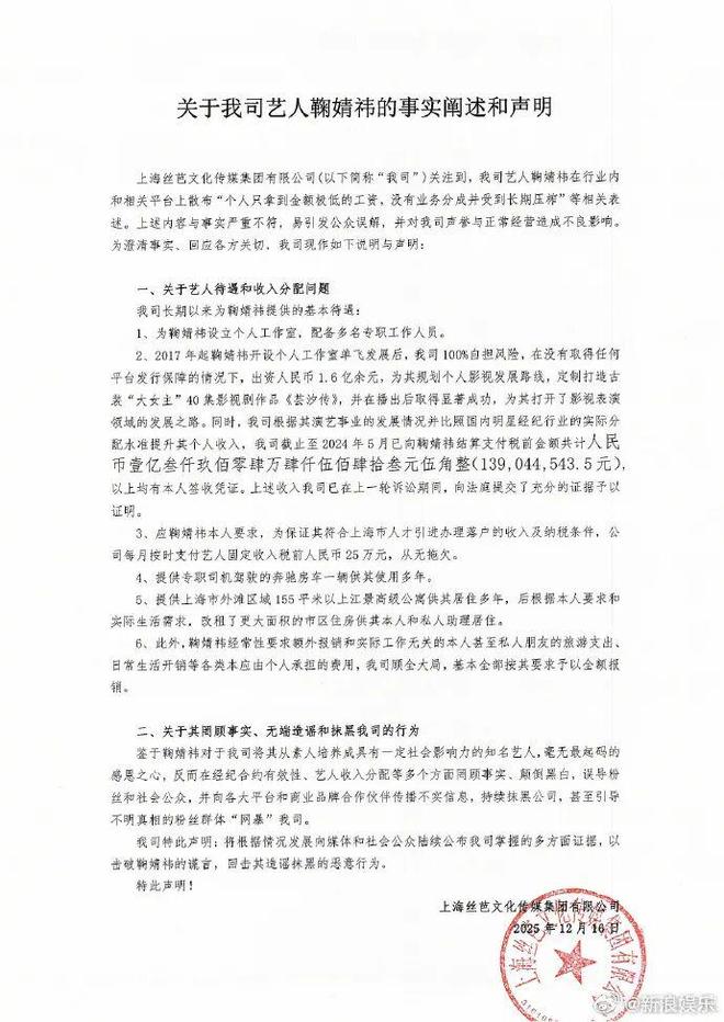
丝芭迅速反击,晒出自行委托的鉴定报告,称“签名真实有效”,还披露给鞠婧祎的税前收入达1.39亿元、每月固定工资25万元等福利,反驳“压榨”说法。

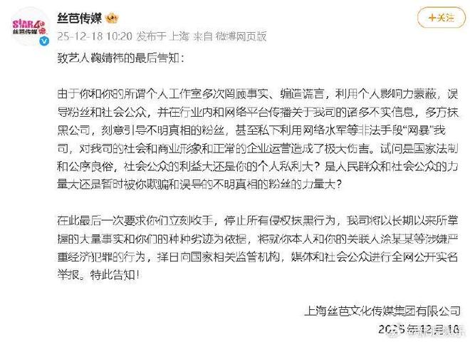
双方彻底断绝协商可能,是2025年12月18日,丝芭再度加码,发布《致艺人鞠婧祎的最后告知》,宣布将实名举报她及关联人涂某某涉嫌“严重经济犯罪”。
一纸报警回执,直接将纠纷从合约问题推向了更严重的刑事法律层面。

粉丝自然是全身心信任偶像的,在丝芭官博评论区一边怒斥“你是黑社会啊?”、“别占用公共资源了”、“没有鞠婧祎谁知道你是什么东西”,一边催促“有冤情去法院”、“真占理就快点告”、“有本事开庭别撤诉”。

但舆论场就不那么单纯了,相关词条下一堆看热闹不嫌事大的路人,一口一个“千万不要和解”、“最好同归于尽”、“一起坐lao皆大欢喜”…



归根结底,丝芭在网上公开喊话,说鞠婧祎涉嫌严重刑事犯罪,相当于把双方都架上了火堆,如果最后警察查完说没事,那乱说话的丝芭自己会有麻烦,但它这么一闹,就把球踢给了鞠婧祎。
在警察给出明确说法之前,不管鞠婧祎手里有多少证据,在外人看来,她都得先背着这个嫌疑,处境非常被动。
当然也可以解释,但在当前的舆论环境,“造谣一张嘴,辟谣跑断腿”,标签一旦贴上,想彻底撕掉,是没那么简单的。

不少人都盯着这场纠纷的走向,就担心这场从合约升级到刑事指控的“决战”,会持续影响到鞠婧祎的事业。
郭敬明和王一栩那几天也是反复上线下线,可不得心惊胆战一下吗,两边可都指着鞠婧祎的待播剧呢。

不过,后来鞠婧祎正常参加了腾讯视频星光大赏,当晚还状态稳定地分享新剧创作感受,与田曦薇主动牵手,与陈都灵、宋祖儿互加微信,留下不少出圈名场面,很多人就都以为不会有啥了。

谁知道,大家悬着的心才刚刚松了口气,以为风波可控,不会影响作品上线和后续资源,就来了个两极反转。
12月22日之后,鞠婧祎没在社交平台上更新过任何日常动态,截至现在已经停更16天;原定的B站跨年舞台也被临时取消;月鳞绮纪也停更了其他演员的生日博,种种迹象似乎都不太对劲。

虽然粉丝那边也有统一说法应对,关于B站跨年舞台取消,粉丝澄清并非刻意缺席,而是原本敲定的是合作舞台,鞠婧祎早早完成了部分内容的录制,结果后续合作对象因故无法到场,节目组只能临时调整方案,把合作舞台改成了她的个人节目。
原本团队还安排了重新进棚录制的行程,谁料鞠婧祎偏偏赶上身体抱恙,实在没法呈现出一个完美的舞台效果,最后才和平台协商一致,取消了这次演出。

至于商业价值是否受损,1月1日沪上阿姨的高调官宣或许就是最有力的回应,不仅官宣她为品牌首位全球代言人,覆盖全国超9400家门店,其广告更是同步登陆了北京、上海乃至纽约时代广场的商圈大屏,排面拉满。

针对《月鳞绮纪》的“延期”传闻,粉丝也拿出了备案信息反驳,既没有拿到发行许可证,也没有启动正式招商,更没有官宣过任何播出档期,连定档的基础条件都不具备,何来“延期”一说?
他们特意强调,上个月的集数变更只是备案阶段的正常调整,剧集甚至还没完成正式过审流程,现在就说受纠纷影响,纯属无稽之谈。



甚至找出了《月鳞绮纪》工作人员前些天称“还在制作”的回复。

但似乎没什么作用,因为鞠婧祎长达半个月没营业是确确实实的。
可能有人要说,不就半个月吗?但你要知道,鞠婧祎以往的营业频率可是出了名的劳模,平均每周至少更新一次,美照、抖cha从不间断,2025年更是连轴转拍剧、跑遍各类晚会和直播,全年无休的敬业度有目共睹。

突然这么彻底地消失,还是在合约纠纷、新剧待播的关键节点,本来就容易引发争议啊。
何况还正好赶上跨年、元旦这种明星必争的曝光节点,很多平时不爱营业的艺人都会出来送祝福、刷存在感,她却啥动态都没发,这合理吗?
缺席舞台都没给粉丝个解释,她本人杳无音信,工作室也一声不吭,对接也毫无动静,“身体抱恙”这一说法还是12月29日有狗仔发了个她捂着肚子赶工的视频,大家连猜带蒙拼凑出来的。


咋说呢,咱普通观众,在这猜来猜去也没用啊,一没内部消息渠道,二也搞不懂平台复杂的排播策略,网上“业内说”、“瓜主爆”听听就好,真假难辨,没必要被各种传言带着跑。
况且,最坐不住的肯定不是我们,项目方、平台和艺人团队,比任何人都希望问题早日解决,一部S+级别的剧集投入巨大,各方都承受着压力。
总不能一直坐以待毙吧?就算鞠婧祎自己不说,郭敬明或者平台那边,迟早也得给个准话。

大家真的不用太上头,最晚这个月,怎么也该见分晓了,别忘了,王一栩上个月可明说了,《万花世界》1月就要启动围读、试拍了。
鞠婧祎是铁打的女主角,到时候她能不能正常进组、状态好不好,有没有被影响,一看便知。
不管怎么说,还是希望鞠婧祎能顺利度过这个关卡(当然前提是她确实没问题),合约纠纷早日尘埃落定,毕竟…我对《月鳞绮纪》确实有点子兴趣。
未经允许不得转载:第一笔资讯 » 合约纠纷还没了,鞠婧祎的新剧又悬了?
第一笔资讯